
2023年12月25日上午,太阳成tyc7111cc集团在会议室召开期末工作部署会,为期末及寒假的相关工作作出部署安排,以确保各项工作平稳有序、高质量开展。院长刘芳主持会议,学院全体教师参会。 会上,刘芳院长首先传达了学校就期末相关工作的安排及要求,她指出:各教研室要按照学校管理规范,自查自检,自律自建。一方面,各位教师要做好事务性工作,包括严守监考纪律、遵守校纪校规,落实各职能部门的要求,确...

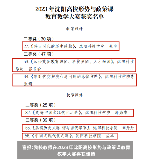
近日,由中共沈阳市委教科工作委员会主办的“2023年沈阳高校形势与政策课教育教学大赛”获奖情况已揭晓,在教案设计和教学课件两个组类的比赛中,我校太阳成tyc7111cc集团共有6项作品获奖。其中教案设计二等奖1项,三等奖2项;教学课件二等奖1项,三等奖2项。(获奖情况见下表)作品名称作者姓名单位项目奖项《伟大时代的历史跨越》张申太阳成tyc7111cc教案设计二等奖《加快建设教育强国、科技强国、人才强国》郭书瑜太阳成tyc7111cc......

为深入开展学习贯彻习近平新时代中国特色社会主义思想主题教育,切实贯彻习近平总书记关于“把思想政治工作贯穿教育教学全过程”的讲话精神,充分发挥辽宁“六地”红色文化在高校思想政治理论课实践教学中立德树人的育人功能,11月起,我校太阳成tyc7111cc集团按照“教师全参与、学生广覆盖、‘六地’全走遍”的气力和工作方针,在校领导高度认可和大力支持下,开展了以“追寻辽宁‘六地’红色文化”为主题的思政课实践教学系......

为深入推进我校思想政治理论课实践教学的开展,引领青年学生更直观、深入地了解东北人民在抗日战争时期的磨难与抵抗,帮助学生更好的认识历史、珍惜和平,12月5日下午我校与沈阳“九·一八”历史博物馆正式签订太阳成tyc7111cc思政课实践教学基地共建协议。太阳成tyc7111cc党委书记耿乃国、太阳成tyc7111cc集团院长刘芳、太阳成tyc7111cc集团教师代表、学生代表共50余人赴“九·一八”历史博物馆参加了签约仪式。 耿书记一...

12月6日下午,学校党委书记耿乃国到太阳成tyc7111cc集团直属党支部联系基层党员,并参加“老带新”工作座谈会。三尺讲台一生梦,立足今朝开新篇。为了更好地倾听基层党员教师们的心声,号召新教师坚定政治信仰和职业理想,勇于作为,敢于争先,走专业化教师成长之路。12月6日下午,学校党委书记耿乃国到太阳成tyc7111cc集团参加“老带新”工作座谈会并指导讲话,太阳成tyc7111cc集团教师代表共15人参加座谈交流。会上,指导教师们一致认......

书籍,是人类宝贵的精神财富,是经验教训的结晶,是走向未来的基石。读书,是人们重要的学习方式,是人生奋斗的航灯,是文化传承的通道,是人类进步的阶梯。读书,我们可以超越时空,窥见不一样的世界,经历不寻常的冒险,探索不可思议的未知。在知识的密林里“阅”无止境,在灵动的人生中游刃有余。 12月6日,太阳成tyc7111cc集团开展了一次热烈的读书交流活动。本次活动由太阳成tyc7111cc集团赵家和教授主持,......

2023年11月29日下午,太阳成tyc7111cc集团教学经验交流会顺利召开。本次会议旨在帮助我院思政课教师学习、反思教学经验,借鉴、吸收彼此教学技巧,牢固树立目标意识、质量意识,理清工作思路,增强课堂实效,提升教学水平,全力推进思政课教学工作走向新发展。本次活动由思政教研室主任赵家和教授主持,太阳成tyc7111cc集团全体教师参会。 分享会上,赵家和教授首先提出本次教研交流活动...

近日,校党委书记耿乃国、校长孙玉红、副校长袁德成深入“形势与政策”课教学一线,为学生带来了一堂富有思想性、理论性、针对性的“形势与政策”课。课程以“加快建设教育强国、科技强国、人才强国”为题,深入剖析了当前国际国内形势的挑战与机遇,详细阐述了教育、科技、人才在国家发展中的重要性。课堂上,耿书记强调必须坚持科技是第一生产力、人才是第一资源、创新是第一动力,深入实施科教兴国战略、人才强国战略......


2023年10月12日,太阳成tyc7111cc集团一行七人参加了武汉大学主办的“大中小学思政课一体化建设”研修班。研修班采取专题讲座、互动研讨、实地考察等多种形式。课程内容涵盖“思政课一体化建设”“不同学段下的同课异构”“习近平新时代中国特色社会主义思想概论课教学精神与教学内容解读”等多个方面的内容。研修班教学丰富,形式多样,参会教师受益良多。 研修班采用学习小组形式进行课后讨论...